Beranda
/ Skema Op Amp Ic 4558 / Jrc4558 Amplifier Datasheet Pdf Operational Amplifier Equivalent Catalog - Seperti yang dijelaskan di atas ic 4558 merupakan sebuah ic operation amplifier.
Skema Op Amp Ic 4558 / Jrc4558 Amplifier Datasheet Pdf Operational Amplifier Equivalent Catalog - Seperti yang dijelaskan di atas ic 4558 merupakan sebuah ic operation amplifier.
Skema Op Amp Ic 4558 / Jrc4558 Amplifier Datasheet Pdf Operational Amplifier Equivalent Catalog - Seperti yang dijelaskan di atas ic 4558 merupakan sebuah ic operation amplifier.. Skema preamp mic ic 4558. Wide bandwidth dual bipolar operational amplifier. Fungsi dan aplikasi ic op amp 4558. More images for skema op amp ic 4558 » Seperti yang dijelaskan di atas, ic 4558 merupakan sebuah ic operation amplifier.
Over 80% new & buy it now; Skema ini saya review dari salah. Ic 4558 galaksi circuit diagram. Skema preamp mic ic 4558. More images for skema op amp ic 4558 »
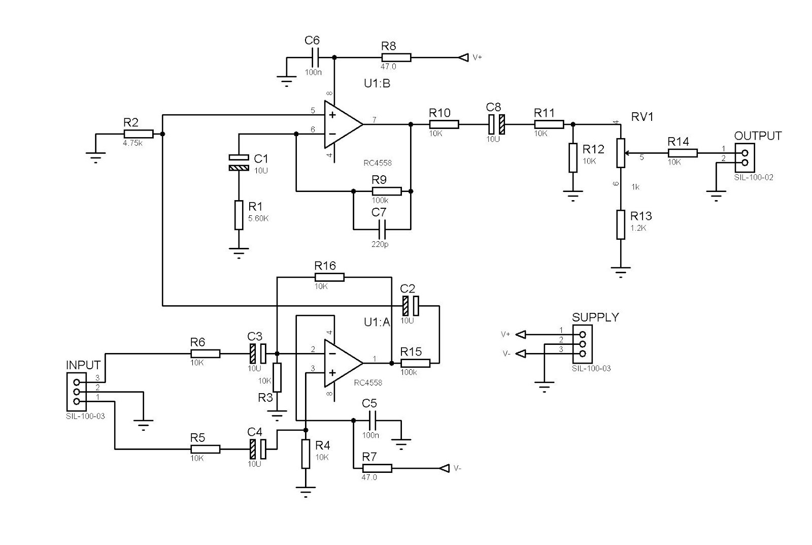
Skema Rangkaian Galaxy Ic Jrc4558 Romli Dot Net from 3.bp.blogspot.com This is the new ebay. Seperti yang dijelaskan di atas ic 4558 merupakan sebuah ic operation amplifier. Wide bandwidth dual bipolar operational amplifier. Mar 11, 2017 · subwoofer module amplifier circuit is indeed very popular with the audio hobbyist. Skema input balance yang dapat membantu memperkuat gain amplifier dan juga dan mengurangi noise pada amplifier rakitan anda. Published 03/03/2014 & filed in audio video. Skema ini saya review dari salah. « overload indicator and overvoltage protection schematic.
Fungsi dan aplikasi ic op amp 4558.
Published 03/03/2014 & filed in audio video. 4558 circuit, op amp master stereo using 4558, pcb layout ic 4558. Mar 11, 2017 · subwoofer module amplifier circuit is indeed very popular with the audio hobbyist. Seperti yang dijelaskan di atas, ic 4558 merupakan sebuah ic operation amplifier. Skema ini saya review dari salah. This is the new ebay. But did you check ebay? Making a joule thief ». More images for skema op amp ic 4558 » Esr meter analog berguna untuk mengukur komponen elco atau kondensator yang masih bagus atau sudah soak (sudah memiliki nilai resistansi esr yang tinggi). Over 80% new & buy it now; Skema input balance yang dapat membantu memperkuat gain amplifier dan juga dan mengurangi noise pada amplifier rakitan anda. Low vos, ibias, high slew rate, epad, rail to rail, @ mouser & digikey
More images for skema op amp ic 4558 » This is the new ebay. But did you check ebay? Berikut ini merupakan skema ic 4558 sebagai petunjuk cara mengukur pin out kaki terminal ic op amp 4558 secara tepat. Apr 14, 2021 · hoby radio komunikasi amatir.
Pin On Eq 10 from i.pinimg.com Apr 14, 2021 · hoby radio komunikasi amatir. Making a joule thief ». Berikut ini merupakan skema ic 4558 sebagai petunjuk cara mengukur pin out kaki terminal ic op amp 4558 secara tepat. This is the new ebay. Seperti yang dijelaskan di atas, ic 4558 merupakan sebuah ic operation amplifier. Dual package general purpose operational amplifier; Mar 03, 2014 · pcb layout ic 4558 op amp. Skema ini saya review dari salah.
Esr meter analog berguna untuk mengukur komponen elco atau kondensator yang masih bagus atau sudah soak (sudah memiliki nilai resistansi esr yang tinggi).
Over 80% new & buy it now; Low vos, ibias, high slew rate, epad, rail to rail, @ mouser & digikey More images for skema op amp ic 4558 » Seperti yang dijelaskan di atas, ic 4558 merupakan sebuah ic operation amplifier. 4558 circuit, op amp master stereo using 4558, pcb layout ic 4558. Skema input balance yang dapat membantu memperkuat gain amplifier dan juga dan mengurangi noise pada amplifier rakitan anda. Mar 03, 2014 · pcb layout ic 4558 op amp. But did you check ebay? Mar 11, 2017 · subwoofer module amplifier circuit is indeed very popular with the audio hobbyist. Dual package general purpose operational amplifier; Skema efek gitar maret 30. Making a joule thief ». Fungsi dan aplikasi ic op amp 4558.
Dual package general purpose operational amplifier; Seperti yang dijelaskan di atas, ic 4558 merupakan sebuah ic operation amplifier. Berikut ini merupakan skema ic 4558 sebagai petunjuk cara mengukur pin out kaki terminal ic op amp 4558 secara tepat. Making a joule thief ». Skema input balance yang dapat membantu memperkuat gain amplifier dan juga dan mengurangi noise pada amplifier rakitan anda.
Ic 4558 Galaksi Circuit Electronic Circuit from 3.bp.blogspot.com Esr meter analog berguna untuk mengukur komponen elco atau kondensator yang masih bagus atau sudah soak (sudah memiliki nilai resistansi esr yang tinggi). 4558 circuit, op amp master stereo using 4558, pcb layout ic 4558. Seperti yang dijelaskan di atas ic 4558 merupakan sebuah ic operation amplifier. Skema preamp mic ic 4558. Wide bandwidth dual bipolar operational amplifier. Over 80% new & buy it now; Low vos, ibias, high slew rate, epad, rail to rail, @ mouser & digikey Dual package general purpose operational amplifier;
Skema input balance yang dapat membantu memperkuat gain amplifier dan juga dan mengurangi noise pada amplifier rakitan anda.
More images for skema op amp ic 4558 » Ic 4558 galaksi circuit diagram. Seperti yang dijelaskan di atas ic 4558 merupakan sebuah ic operation amplifier. Esr meter analog berguna untuk mengukur komponen elco atau kondensator yang masih bagus atau sudah soak (sudah memiliki nilai resistansi esr yang tinggi). Published 03/03/2014 & filed in audio video. Skema preamp mic ic 4558. Dual package general purpose operational amplifier; Low vos, ibias, high slew rate, epad, rail to rail, @ mouser & digikey Over 80% new & buy it now; Berikut ini merupakan skema ic 4558 sebagai petunjuk cara mengukur pin out kaki terminal ic op amp 4558 secara tepat. But did you check ebay? Seperti yang dijelaskan di atas, ic 4558 merupakan sebuah ic operation amplifier. 4558 circuit, op amp master stereo using 4558, pcb layout ic 4558.
Berbagi
Posting Komentar
untuk "Skema Op Amp Ic 4558 / Jrc4558 Amplifier Datasheet Pdf Operational Amplifier Equivalent Catalog - Seperti yang dijelaskan di atas ic 4558 merupakan sebuah ic operation amplifier."
Posting Komentar untuk "Skema Op Amp Ic 4558 / Jrc4558 Amplifier Datasheet Pdf Operational Amplifier Equivalent Catalog - Seperti yang dijelaskan di atas ic 4558 merupakan sebuah ic operation amplifier."